網站首頁
董事長致辭
正天概況
公司簡介
發展曆程
公司資質
組織機構
公司榮譽
公告公示
公司新聞
工程招標
政府采購
業務指南
項目管理
造價谘詢
招標投標
司法鑒定
政府采購
工程谘詢
財務審計
BIM谘詢
政策法規
造價谘詢
招標投標
政府采購
谘詢團隊
經典成果
概預算
投資評審
結(決)算審計
跟蹤審計
工程招標
政府采購
工程谘詢
土地整理
BIM谘詢
造價鑒定
信息化評審
企業文化
發展理念
員工天地
職場風采
黨建專欄
下載中心
聯係我們
聯係方式
人力資源
公告公示
公司新聞
工程招標
政府采購
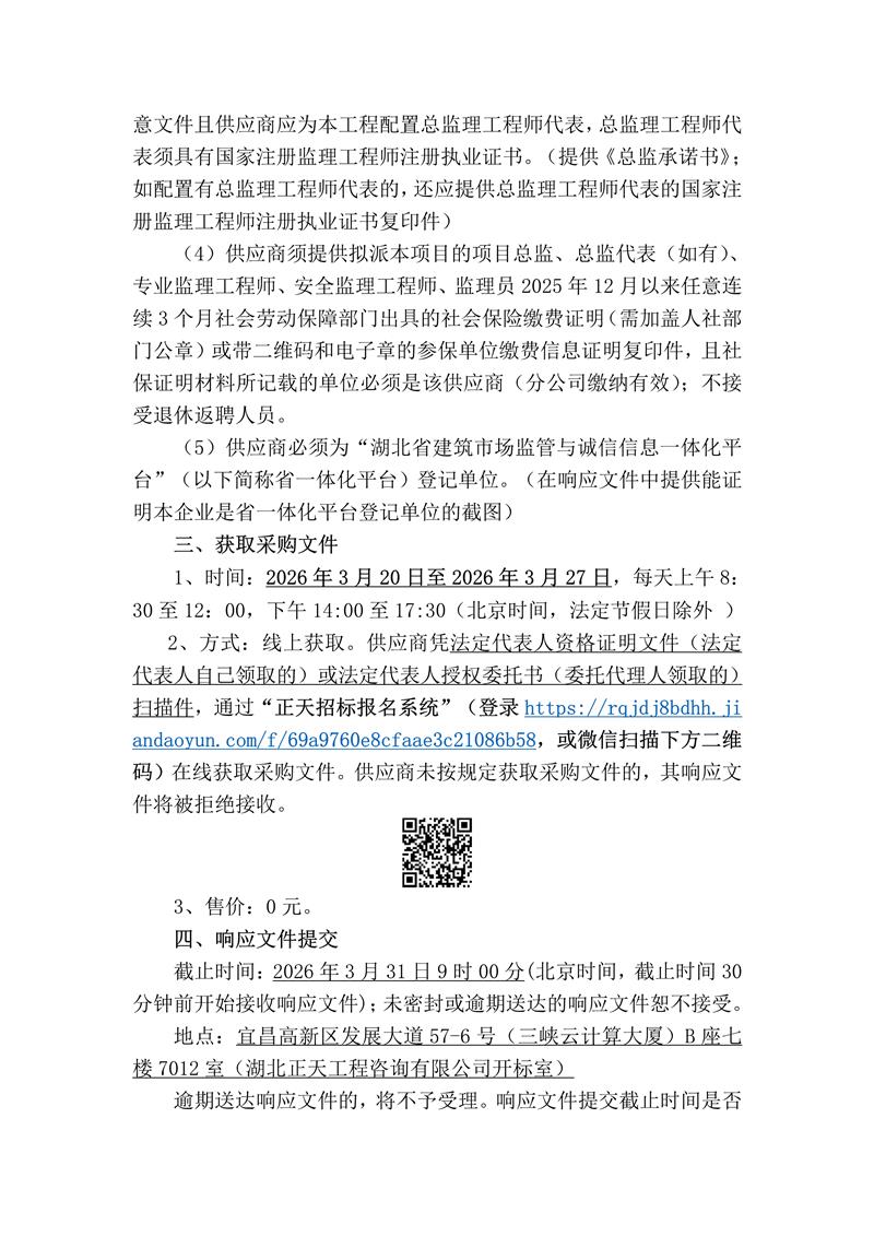
詳細內容
首頁
-> 詳細內容
宜昌市葛洲壩公園樹木移植建設項目監理服務競爭性磋商公告
發布時間:2026-03-20 瀏覽次數:573 作者:管理員 來源:本站
2016-2026© All Rights Reserved 版權所有:湖北正天工程谘詢有限公司
聯係地址:湖北省宜昌高新區發展大道57-6號 郵編:443005 電話: 傳真:
技術支持:
順為網絡
鄂ICP備16016292號-1
鄂公網安備42050202000185號
企業郵箱: